Settlement System

0x1 Background

Since we will provide online loan products to customers, these products would be packaged by one equivalant partner named SPV, and without orgnizations. We should develop a new settlement service to support the sales. This new settlement service will be huge different with the one we have developed for fund products. Here are the pieces of differences between traditional fund prouct and online finance product:

  • No TA organs in our online product
  • SPV takes the place of TA to act as a partner entity
  • SPV does not hold on accounts, the data it collects are all from our side

0x2 Design

Architecture

The architechture of settelment service looks like below diagram.

settlement_arch

As you can see, settlement service is a cross-over service that will interact with account service, order service, payment service , mis service, and product service, and the settlement result should be logged with bookkeeper module for persistence.

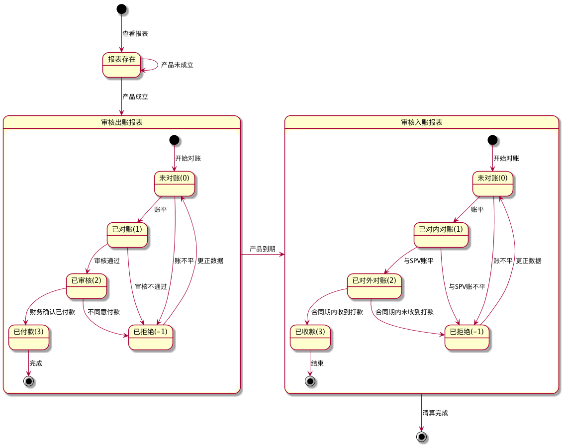
State Machine

To make the document clear and simple, I only put state transition diagram here. In fact audit process is the core of settlement service.

settelment_state

There are many events on the state transition diagram, but in fact the state only transits either by action of APPROVE(01) or REJECT(1).

If the action is APPROVE, state will transit to next state.

If the action is REJECT, state will transit to REJECTED(-1).

0x3 Settlement Flow

TBD

0x4 Appendix

API Reference

We design and implemented several APIs to serve the settelement. Here is the first release of APIs.

API URI (draft) Method Progress Comments
Create Report /settlement/dlc/report POST Done
Query audit journal /settlement/dlc/journal/:kind/:id GET Done
Query Report (SPV to us) /settlement/dlc/report/:kind/in GET Done
Query Report (us to SPV) /settlement/dlc/report/:kind/out GET Done
Audit Report /settlement/dlc/audit POST Done
Export Excel (SPV to us) /settlement/dlc/report/:kind/in/export GET TBD
Export Excel (to SPV) /settlement/dlc/report/:kind/out/export GET TBD
Fix error record (to SPV) /settlement/dlc/report/:kind/out POST TBD
Fix error record (SPV to us) /settlement/dlc/report/:kind/in POST TBD
Copyright © [email protected] 2017 all right reserved,powered by Gitbook该文件修订时间: 2017-08-03 05:55:25

results matching ""

    No results matching ""